台中市臨床心理師公會
聯絡我們
會員登入
news
最新消息
about
公會事務
gallery
活動紀實
members
會員專區
service
民眾專區
link
好站連結
最新消息
最新訊息
公會佈告欄
公會佈告欄
公會佈告欄 2026 - 01 - 24
第八屆第二次會員大會紀錄
詳細閱讀
公會佈告欄 2026 - 01 - 18
第八屆第五次理事會議紀錄
詳細閱讀
公會佈告欄 2026 - 01 - 18
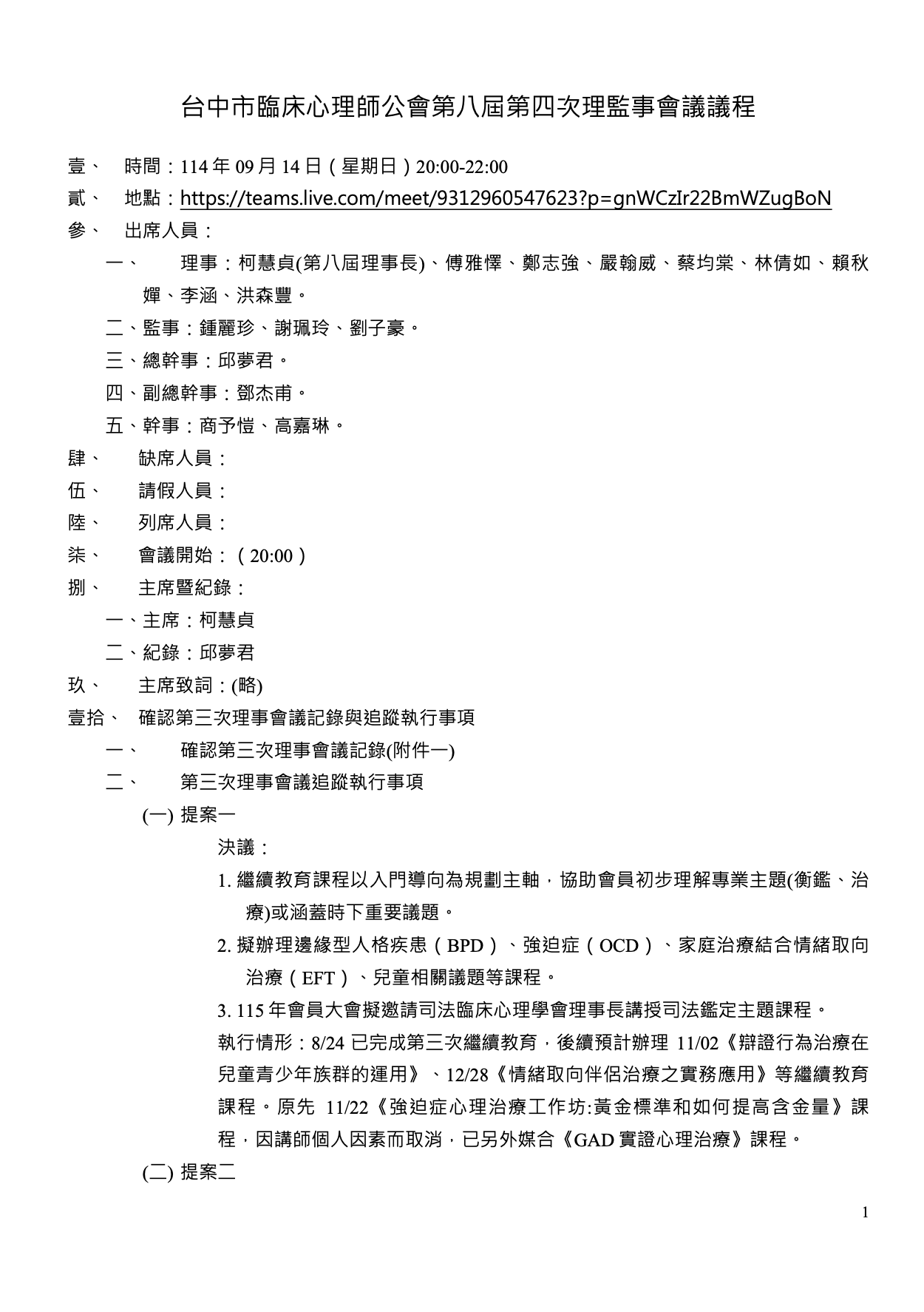
第八屆第四次理監事聯席會議紀錄
詳細閱讀
公會佈告欄 2025 - 09 - 19
第八屆第三次理事會議紀錄
詳細閱讀
公會佈告欄 2025 - 09 - 19
第八屆第二次理監事聯席會議紀錄
詳細閱讀
公會佈告欄 2025 - 09 - 19
第八屆第一次理事會議紀錄
詳細閱讀
公會佈告欄 2025 - 09 - 03
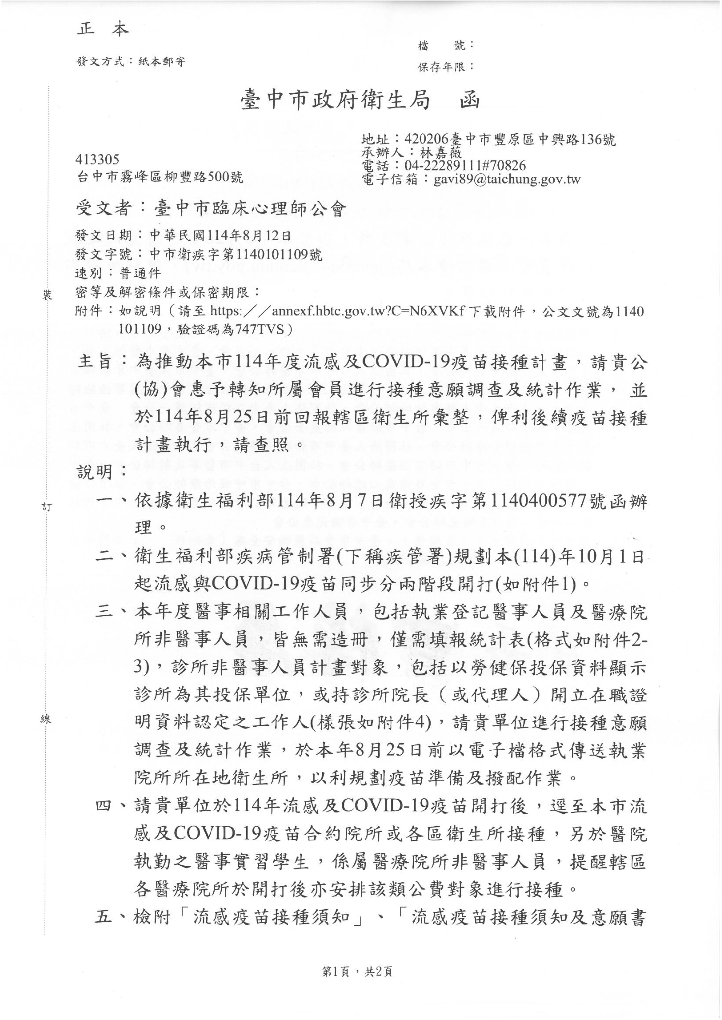
114年度流感及COVID-19疫苗公費接種資訊
詳細閱讀
公會佈告欄 2025 - 08 - 27
【訊息轉知】114年度《好好督導基金獎助金》正式開放申請!
詳細閱讀
公會佈告欄 2025 - 07 - 11
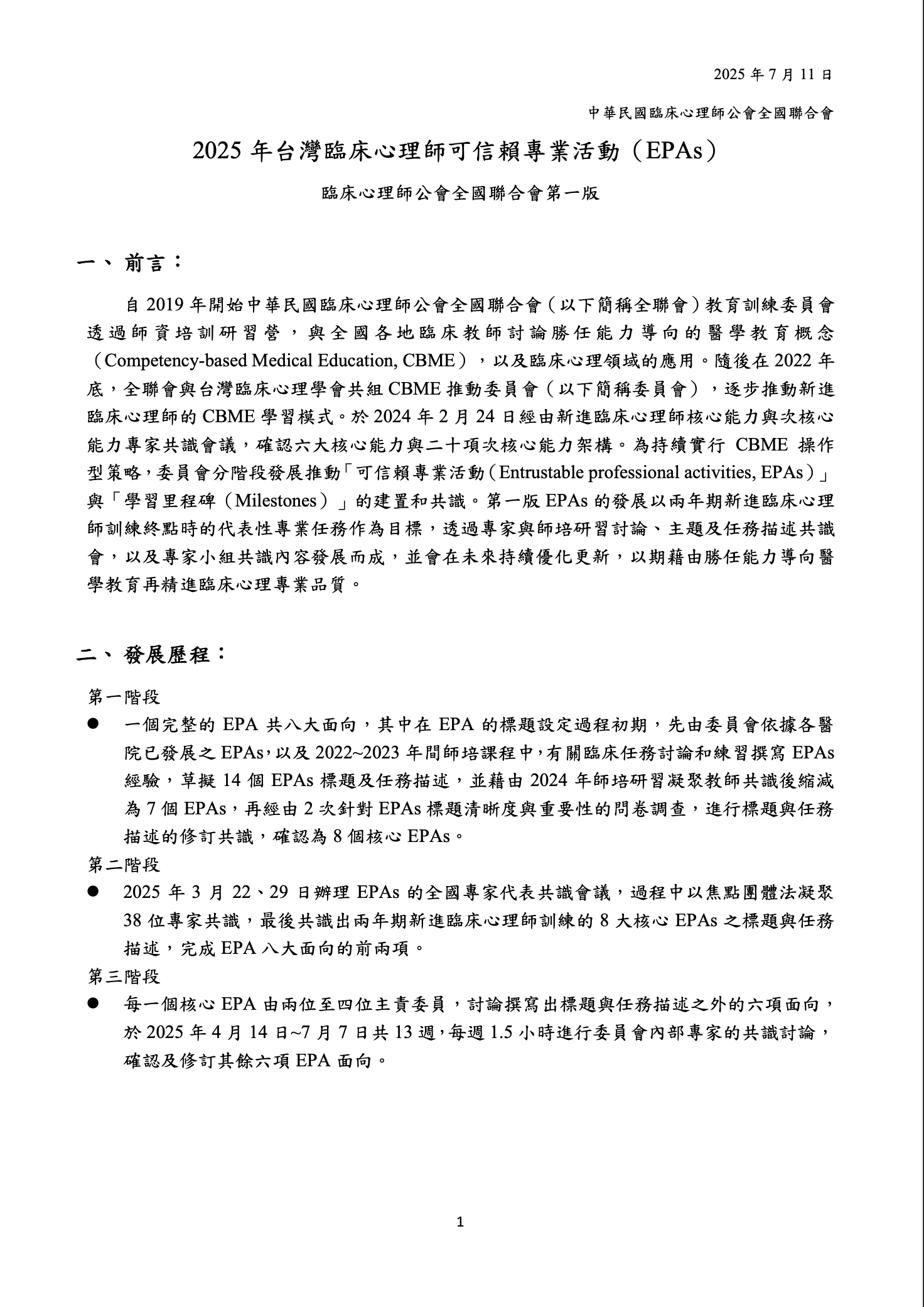
2025年台灣臨床心理師可信賴專業活動(EPAs)-臨床心理師公會全國聯合會第一版
詳細閱讀
公會佈告欄 2025 - 03 - 09
台中市臨床心理師公會臨床心理師倫理規範
詳細閱讀
第一頁
上一頁
1
2
3
4
5
6
7
8
下一頁
最末頁
聯絡我們
出入會聯繫:0963528181、其他事務聯繫:0921752201、Line ID: tcacpsy、傳真:(04) 3706-1095
service@tcpsy.org.tw
413305 台中市霧峰區柳豐路500號 台中市臨床心理師公會 (亞大心理系) 收
會員登入
帳號
密碼
驗證碼
忘記密碼?
忘記密碼
帳號
註冊信箱
驗證碼
會員登入
最新消息
公會事務
活動紀實
會員專區
民眾專區
好站連結